特色說明
各校簡介
特色活動
三角教育
育兒資訊
異業結盟
意見箱
友善合作
申請加入
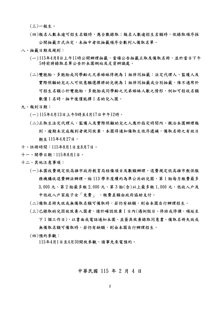
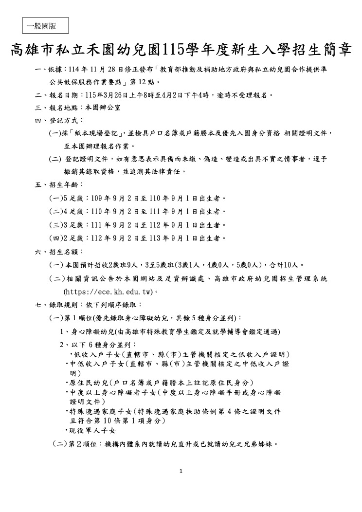
高雄市私立禾園幼兒園115學年度新生入學招生簡章
2026-02-24
總部消息
※ 最新消息
總部消息
列表 ※
頁數︰
1
2
3
4
5
6
7
8
9
10
高雄市私立友愛幼兒園115學年度新生入學招生簡章
高雄市私立禾園幼兒園115學年度新生入學招生簡章
高雄市私立友愛幼兒園114學年度收退費標準表
高雄市私立禾園幼兒園114學年度收退費標準表
高雄市明(11/12)日停止上班、停止上課
高雄市全面啟動防範措施-疫情監控概況
114/8/13高雄市停班停課
【讓孩子驕傲的,不是身分,而是身教】
【學年末的感謝與祝福】
7/29高雄市停班停課
【不是換老師,是選擇對的老師】
7/7停班停課公告
113學年度盉(禾)園畢典暨成果展-看見孩子的光: 勇敢做自己的小哪吒
高雄市私立禾園幼兒園114學年度收退費標準表
高雄市私立友愛幼兒園114學年度收退費標準表
頁數︰
1
2
3
4
5
6
7
8
9
10
與盉園成為好友
|
友善服務管理
|
聯合國兒童權利公約
|
社會公益
|
友善連結
【總部】 80779 高雄市三民區興隆街69號
07-3800593 07-3909558
[email protected]
Copyright ©2016 盉園嬰幼兒文教集團 All Right Reserved.